Authentication & Security

This document covers the authentication and authorization systems used throughout the Hotelaro hotel management platform, including user session management, role-based permissions, CSRF protection, and multi-tenant security isolation.

For information about the multi-tenant architecture patterns, see Multi-Tenant System. For database security and user data storage, see Database Schema.

Authentication Flow

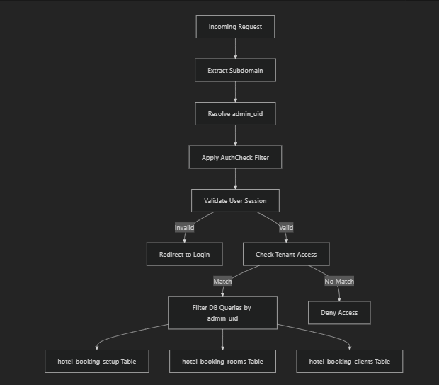
The system implements a session-based authentication model with multi-tenant isolation using subdomain-based tenant identification.

Authentication Flow

User Authentication Process

The authentication system handles login through form submission with CSRF protection. The login form includes hidden CSRF tokens and validates user credentials against the database.

Session Management

User sessions store critical authentication and authorization data:

Session Variable Purpose Example Value
uid User's unique identifier Generated 20-digit number
user_type User access level 1 (Admin), 2 (Staff), 3 (Super Admin)
role Role ID for permissions References rolesandpermission table
admin_uid Tenant identifier Extracted from subdomain

The session data is used throughout the application to enforce multi-tenant isolation and role-based access control.

Role-Based Permission System

The system implements granular permissions through the permissionvaluecheck() function, which validates user access to specific features and operations.

Role-Based Permission System

Permission Structure

Permissions are stored as JSON in the rolesandpermission.permissions column:

[
  {
    "value": "calendar",
    "type": "read"
  },
  {
    "value": "bookings",
    "type": "write"
  }
]
    

The permissionvaluecheck() function accepts two parameters: $permissionname (feature name) and $permissiontype (access level: read/write/delete).

CSRF Protection

Cross-Site Request Forgery protection is implemented through automatic token generation and validation in all forms.

CSRF Protection

CSRF Implementation Details

The form_open() helper automatically injects CSRF tokens into forms when CSRF protection is enabled:

Multi-Tenant Security

The system enforces tenant isolation through the admin_uid parameter, ensuring data separation between different hotel properties.

Multi-Tenant Security

All database queries are automatically filtered by the admin_uid parameter:

Form Security & Validation

All forms implement multiple security layers including input sanitization, CSRF protection, and server-side validation.

Security Feature

Form Submission Security Flow

Form Security & Validation

The form submission process includes automatic CSRF token refresh and uses Toastify.js for user feedback notifications.

User Types & Access Levels

The system defines three primary user types with different access privileges:

User Type Level Access Scope Typical Role
Type 1 Super Admin Global system access System administrator
Type 2 Staff Role-based permissions Hotel staff, managers
Type 3 Admin Full tenant access Hotel owner, property manager

Access Control Logic

Password Security

Password handling includes client-side visibility toggles and server-side validation: